The Perfect Modern OpenAPI Workflow
- Modern OpenAPI To the Rescue
- A Full Workflow with OpenAPI
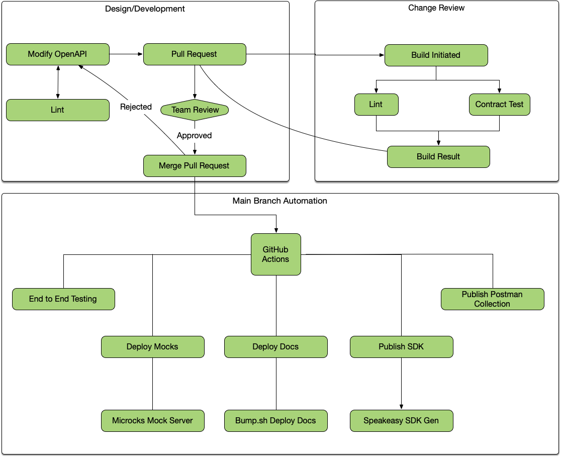
- Git-centric Workflow
- Phase 1: Design & Development
- Phase 2: API Governance
- Phase 3: Deploying Artifacts
- Summary
For decades designing and building APIs felt incredibly repetitive, because the whole job seemed to be repeating the “I” in API (Interface) over and over again in various formats. Every APIs would define all the endpoints, properties, data types, values, and validation rules, in all the following places and more:
- Reference documentation
- Request validation
- Serializers
- Integration tests
- Contract tests
- Postman collections
- Client libraries
The whole job was just repeating “Yes, the /trips endpoint returns Trips and
they have these properties in this format” until you went blue in the face, and
any effort to automate this was converting infinite tricky formats into other
tricky formats, with often outdated tooling and a whole lot of duct tape.
Modern OpenAPI To the Rescue #
The HTTP API ecosystem has been revolutionized by OpenAPI, and the countless tooling vendors who have stepped in to making amazing quality interoperable tooling around it. Some people still seem to think OpenAPI is just about API documentation, but as more and more tooling appeared OpenAPI has clearly defined its time and cost savings throughout the API design and development process and beyond.
OpenAPI is a machine readable declaration of the API interface, also known as an API contract. This single source of truth is helpful the whole way through the API lifecycle, from design to deployment to deprecation, and if it just so happens that format is really good at outputting as API documentation then that’s not a bad thing.
A Full Workflow with OpenAPI #
Lots of folks use little bits of OpenAPI tooling in various manual ways, but there is more to be done. Once OpenAPI is placed in version control, and tooling is triggered via continuous integration, a truly amazing and powerful workflow appears.
Here is the objectives for a truly useful OpenAPI workflow.
- One source of truth where API teams update the contract once.
- API Mocking - Easily spin up fake servers for clients to play around with to see if that API design will hold up before time is wasted coding the wrong thing.
- Automated Style Guides - Make sure APIs being designed/built match chosen standards and conventions on commit or earlier.
- Beautiful API documentation - Every change should update API documentation without having to remember to update a CMS or redistribute a PDF.
- Contract testing using any standard test runner: Jest, PHPUnit/Pest, JUnit, RSpec.
- SDK Generators in popular languages to save every team pretending they know how to code well in all those languages, which can be automatically kept up to date as the API evolves.
This felt like a dream for years, but you can do all of this right now, and it’s not all locked behind one massive expensive walled garden.
Git-centric Workflow #
The vast majority of software is run through some sort of version control, and this is the perfect place to put OpenAPI too: right in there with the source code. This means that any OpenAPI change can go through a review process, and once the actual API implementation has started being built it means the OpenAPI and the code should always match, allowing for linting and testing.
Once the changes are merged to the main branch, it means documentation, mock servers, SDKs, and anything else can all be updated along with the main deployment of the source code, so there is no divergence between the code and all these other artifacts.

Let’s take a look at each of these stages of the API lifecycle, and how OpenAPI tooling can help.
Phase 1: Design & Development #
Write OpenAPI #
Create OpenAPI with some sort of editor. There are a few graphical editors available which make getting started with OpenAPI considerably easier, but many of them assume you will design an API, then export it, then never go back to the OpenAPI to update it. They provide awkward importing through web interfaces, or complicated syncing, or throw a bunch of confusing paywalls up, so many people prefer to use their favorite editor.
VS Code is a popular choice, with the OpenAPI Editor extension by 42Crunch providing code navigation, linting, preview, IntelliSense, schema enforcement, and a handy snippets feature to avoid repeating things. It also has static and dynamic security analysis of the OpenAPI if you want to make sure you’re not making terrible mistakes early on.
API Linting #
Linting an OpenAPI document is like linting any other source code. Using OpenAPI-aware linters, syntax errors and semantic mistakes can be spotted, but more importantly it helps to make sure that the API is of good quality, and the OpenAPI that describes it is written properly, right from the start.
Linting can cover anything from enforcing naming conventions for endpoints or properties, outlawing the use of auto-incrementing IDs, picking a single versioning scheme across multiple APIs, improving documentation by making sure endpoints have descriptions, requiring a specific data format like JSON:API or HAL, requesting API designers stick to standards like RFC 9457: Problem Details for APIs, or anything else you can imagine a rule being created for.
Tools like vacuum power this concept, and can be run locally using a CLI, or in Visual Studio using vacuum-vscode.
Server-side Validation #
Once the API design has been approved and development begins on the API, the OpenAPI is already right there in the repository so why not use it to avoid writing out all the same validation rules as code?
Some people have experimented with generating whole codebases from OpenAPI. Maybe you’ll have success with that, but folks are often scared off by the confusion of trying to customize generated code before it is generated again with future changes. Some tools allow for “hook in” points that allow for customization without regenerating, but this can be feel restrictive.
A far more flexible approach comes with OpenAPI-aware HTTP middlewares. These middlewares are able to look into the OpenAPI document, and compare incoming HTTP requests based on the method and endpoint. From there it’s a simple case of rejecting the request if the URL parameters, query string parameters, or payload body do not match the expected contract defined in the OpenAPI document.
For example, APIs built with Rails can use the openapi_first gem to register a middleware, and point it to OpenAPI.
# config/application.rb
require_relative "boot"
require "rails/all"
module RailsDesignFirst
class Application < Rails::Application
config.middleware.use OpenapiFirst::Middlewares::RequestValidation, spec: 'api/openapi.yaml'
end
end
From there, requests will be rejected if they are missing required properties or are otherwise invalid.
curl -X POST http://localhost:3000/widgets -H "Content-Type: application/json" -d '{}'
{
"title": "Bad Request Body",
"status": 400,
"errors": [
{
"message": "object at root is missing required properties: name",
"pointer": "",
"code": "required"
}
]
}
If we try with a valid request now the OpenAPI middleware should let the request through, and the API should respond with a success.
curl -X POST http://localhost:3000/widgets -H "Content-Type: application/json" -d '{"name":"Replicator"}'
{
"id": 1,
"name": "Replicator",
"created_at": "2024-01-08T16:27:14.151Z",
"updated_at": "2024-01-08T16:27:14.151Z"
}
Without needing to write any Ruby code at all, your API is rejecting invalid requests, which is not only saving time writing code, but is making sure the OpenAPI and code line up perfectly. It’s pretty hard for code and docs to drift when they’re sharing a single source of truth like this.
Learn more about using OpenAPI to simplify building Ruby on Rails APIs, with a similar guide for Laravel PHP users.
Phase 2: API Governance #
API Governance is the framework for making great, consistent, reliable, and consumable APIs. Over the last decade, API governance has gone from some vague concept being mentioned at conferences, to being a beautifully solved problem with a plethora of tooling.
Whilst API governance is a massive topic, a few key parts can be handled with OpenAPI tooling, speeding up and partially automating “API Design Reviews”, simplifying change detection, automation of “API style guides”, and creating an API Catalog that can help keep track of all the APIs in a company so they don’t go missing and fall into disrepair.
API Design Reviews #
Just as pull requests need to pass automated testing as well as being peer reviewed, OpenAPI changes need to be reviewed to make sure they are a good idea for the API, consumers, and organization at large. Design reviews make sure the API is going to be useful not just valid. By making sure the OpenAPI is suggesting a good change, more mistakes will be caught before they make it into production.
This can be a very manual and time consuming process without OpenAPI as there is a lot of code review, and the folks helping with design reviews might have to learn various languages, multiple frameworks, and understand all the intricacies of those frameworks less obvious conventions. Moving the review to OpenAPI removes all of that, and helps to democratize and centralize the process and have more folks involved, instead of just those who understand the code.
To design reviews easier, Bump.sh can show a list of relevant changes between the OpenAPI in the a pull request and the latest deployed document. This helps skip staring at infinite lines of YAML/JSON, trying to understand what, if anything, meaningfully changed. New properties, changed property validations, or breaking changes like a removed endpoint or new required property.
# .github/workflows/api-changes.yaml
name: API Changes
permissions:
contents: read
pull-requests: write
on:
pull_request:
branches:
- main
jobs:
changes:
name: Detect and preview API changes
runs-on: ubuntu-latest
steps:
- name: Checkout
uses: actions/checkout@v4
- name: Comment pull request with API diff
uses: bump-sh/github-action@v1
with:
doc: <BUMP_DOC_ID>
token: ${{secrets.BUMP_TOKEN}}
file: api/openapi.yaml
command: diff
API Linting Again #
Linting was used in the design and development phase, running locally in the CLI or editor, but linting is useful in the governance phase too. By running API linting on pull requests, much of the design review process can be automated.
For example, instead of wasting human time spotting naming convention issues, or making somebody want to quit because their entire job is reminding API developers “this endpoint does not have a description, please add one”, the robots can do that work instead.
Configuring the linter to return errors and warnings as annotations on the problematic lines in a pull request makes it even easier, helping developers spot the problems with their OpenAPI as quickly as they would any syntax errors in their code.

Organizations can use this concept to produce their own rulesets, which are basically the old idea of an API Style Guide, but instead of writing out a manifesto which nobody will ever read, it can be an automated process. By adding new rules over time as more problems pop up or best practices evolve, it helps to iteratively improve not just the API in question, but all future and existing APIs in the organization.
Let’s combine this extra linting job with the previous API change workflow.
# .github/workflows/api-changes.yaml
name: API Changes
permissions:
contents: read
pull-requests: write
on:
pull_request:
branches: [main]
push:
branches: [main]
paths-ignore:
- 'README.md'
- 'src/**'
jobs:
changes:
name: Detect and preview API changes
runs-on: ubuntu-latest
steps:
- name: Checkout
uses: actions/checkout@v4
- name: Comment pull request with API diff
uses: bump-sh/github-action@v1
with:
doc: <BUMP_DOC_ID>
token: ${{secrets.BUMP_TOKEN}}
file: api/openapi.yaml
command: diff
lint:
name: API Linting
runs-on: ubuntu-latest
permissions:
statuses: write
checks: write
steps:
- name: Checkout code
uses: actions/checkout@v4
- name: Install dependencies
run: npm ci
- name: Lint API
run: npm exec vacuum report -- --junit openapi.yaml lint-results
- name: Publish Lint Results
if: success() || failure()
uses: mikepenz/action-junit-report@v5
with:
check_name: API Lint Results
report_paths: lint-results-*.xml
Contract Testing #
Contract testing used to be complicated, with dedicated testing tools running in isolation that had no knowledge of what the contract was meant to be until you told it.
How would a testing tool know what properties were meant to be returned by any particular endpoint in any particular state until it had been programmed in? How would it be aware of changes made in a recent PR unless it was updated once it broke?
Having OpenAPI in the same repository as the source code means that every single commit carries with it a perfect description of what the API should be, so at any point the existing API test suite should be able to use that OpenAPI for comparison against what the code is actually returning.
For Rails users, this would take the form of the openapi_contracts gem. Once the RSpec test runner is aware of where the OpenAPI document resides, a single assertion can be added to existing tests to confirm the returned response matches the API description.
require "rails_helper"
RSpec.describe 'widgets', type: :request do
describe "GET /widgets" do
it 'responds with 200 and matches the doc' do
get '/widgets'
expect(response).to match_openapi_doc(OPENAPI_DOC)
end
end
end
Requests that were sent can also be validated to confirm both sides of the HTTP interaction.
it do
is_expected.to match_openapi_doc(
OPENAPI_DOC,
request_body: true
).with_http_status(:created)
end
Running this contract testing is done whenever the existing integration test suite is run.
# .github/workflows/tests.yaml
name: Run RSpec tests
on: [push]
jobs:
run-rspec-tests:
runs-on: ubuntu-latest
steps:
- uses: actions/checkout@v4
- name: Set up Ruby
uses: ruby/setup-ruby@v1
with:
# runs 'bundle install' and caches installed gems automatically
bundler-cache: true
- name: Run tests
run: |
bundle exec rspec
For a more in depth example, see how to contract test in Rails, or see how to do the same with Laravel PHP. If you’d like to see a similar guide for your favorite language/framework please get in touch.
If an API does not have an existing integration test suite this might seem like a bigger push, but an API without a test suite should absolutely add one. Working with a generic test suite and adding in some OpenAPI assertions can be a great way to start off a larger test suite. Set up one HTTP request for each API endpoint, with basic information, and add other tests for various scenarios over time as bugs are squashed.
Another option to avoid that is to run contract testing outside of the codebase. To avoid having to train a tool to know what the expected contract is, why not use a tool which already knows what the latest OpenAPI is meant to be at anytime: Microcks again!
Microcks handles contract testing as well as mock servers, and it does this by taking a URL to a server for comparison. This could be staging, pre-production, or even production if you’re careful.
It works by going through all the operations in the OpenAPI document, and uses the examples and schemas defined there to send a request that should work, to an API instance of your choosing. This could be production if you are brave, or some other staging/testing environment, but the logic is simple:
- Send HTTP requests.
- See if that fails unexpectedly.
- Receive HTTP response.
- See if that matches the OpenAPI document.
This could be automated to run at regular intervals, or it could be triggered to run on pull requests and merges to make sure that any and all API or OpenAPI changes agree with each other. GitHub Actions is once again a good way to get this done.
# .github/workflows/contract-testing.yml
name: API Contract Testing
on: [push]
jobs:
contract-testing:
name: Deploy API documentation on Bump.sh
runs-on: ubuntu-latest
steps:
- name: Checkout
uses: actions/checkout@v4
- uses: microcks/import-github-action@v1
with:
specificationFiles: 'api/openapi.yaml:true'
microcksURL: 'https://mocks.example.com/api/'
keycloakClientId: ${{ secrets.MICROCKS_SERVICE_ACCOUNT }}
keycloakClientSecret: ${{ secrets.MICROCKS_SERVICE_ACCOUNT_CREDENTIALS }}
- uses: microcks/test-github-action@v1
with:
apiNameAndVersion: 'Train Travel API:1.0.0'
testEndpoint: 'http://api-testing.example.com'
runner: OPEN_API_SCHEMA
microcksURL: 'https://mocks.example.com/api/'
keycloakClientId: ${{ secrets.MICROCKS_SERVICE_ACCOUNT }}
keycloakClientSecret: ${{ secrets.MICROCKS_SERVICE_ACCOUNT_CREDENTIALS }}
waitFor: '10sec'
Learn more about contract testing with Microcks.
Phase 3: Deploying Artifacts #
There are countless artifacts that need to be kept up-to-date with the API as it is changed over time, and instead of doing any of this manually we can let OpenAPI handle all of it.
Deploy Documentation #
Using OpenAPI is the easiest way to maintain up-to-date documentation, without having to remember to make manual changes to some wiki/CMS somewhere, or try to time updates with code deployments. Tools like Bump.sh provide hosted API documentation which can be updated every time the Git repo receives updated OpenAPI.
As soon as a pull request is merged to the main branch, the OpenAPI document
that accompanies the source code can be deployed to the Bump.sh documentation,
keeping everything in sync.
# .github/workflows/api-docs.yml
name: Deploy API documentation
on:
push:
branches:
- main
jobs:
deploy-openapi:
name: Deploy API documentation on Bump.sh
runs-on: ubuntu-latest
steps:
- name: Checkout
uses: actions/checkout@v4
- name: Deploy API documentation
uses: bump-sh/github-action@v1
with:
doc: <your-doc-id-or-slug>
token: ${{secrets.BUMP_TOKEN}}
file: api/openapi.yaml
This keeps the API reference documentation always relevant, and because it’s been used for contract testing there cannot have been any “drift” between the API implementation and the OpenAPI describing it, meaning the reference documentation must be correct.
Deploy Mocks #
There are countless API mocking tools out there, many of which work with OpenAPI to save the manual effort of updating them every time an API changes, whether that is throughout design and development phases, or later as the API evolves.
One such tool is Microcks, a self-hosted mock server with an admin interface and easily accessible HTTP endpoints that simulate the API being described in OpenAPI. You could log into that admin panel and let it know somebody has updated the OpenAPI every now and then, but why not automate that to save time.
Using GitHub Actions to handle that update looks a bit like this:
# .github/workflows/api-mocks.yml
name: Deploy API mocks
on:
push:
branches:
- main
jobs:
deploy-mocks:
if: ${{ github.event_name == 'push' }}
name: Deploy API mocks to Microcks
runs-on: ubuntu-latest
steps:
- name: Checkout
uses: actions/checkout@v4
- uses: microcks/import-github-action@v1
with:
specificationFiles: 'api/openapi.yaml:true'
microcksURL: 'https://mocks.example.com/api/'
keycloakClientId: ${{ secrets.MICROCKS_SERVICE_ACCOUNT }}
keycloakClientSecret: ${{ secrets.MICROCKS_SERVICE_ACCOUNT_CREDENTIALS }}
This workflow could be combined with other jobs, or it could be left as its own
workflow like this for clarity. Either way, whenever a change is made to the
main branch the mock servers will be updated and instantly reflect the latest
OpenAPI.
Learn more about API mocking with Microcks.
Publish SDKs #
The quicker a customer can integrate with your API, the quicker your business will be making money or solving problems. Some users will be happy to integrate directly with the API, but many prefer the ease of working within the programming language through Software Development Kits (SDKs).
These can be a lot of work to build and keep up to date, but OpenAPI allows API providers to automate the creation of code libraries which allow API consumers to work in their programming language of choice instead of poking and prodding over HTTP directly.
SDK generation tools have been around for a long time, but in the past the best offering was a cumbersome Java-based open-source tool where you generally had to develop your own templates. Modern tooling like Speakeasy and Stainless allow API providers to point to an OpenAPI document, and produce type-safe SDKs that your team will be proud of. These will handle tricky functionality like OAuth 2, retries, pagination, and even allow for adding custom code to the generated output.
Generating SDKs whenever commits are merged to main allows for continuously
up-to-date accurate SDKs.
# .github/workflows/sdks.yml
name: Publish SDKs
permissions:
checks: write
contents: write
pull-requests: write
statuses: write
id-token: write
on:
push:
branches:
- main
paths:
- .speakeasy/gen.lock
workflow_dispatch: {}
jobs:
publish:
uses: speakeasy-api/sdk-generation-action/.github/workflows/sdk-publish.yaml@v15
with:
target: train-travel-sdk
secrets:
github_access_token: ${{ secrets.GITHUB_TOKEN }}
npm_token: ${{ secrets.NPM_TOKEN }}
speakeasy_api_key: ${{ secrets.SPEAKEASY_API_KEY }}
Speakeasy will not only automatically generate these SDKs on every push to the
main branch, but will tag versions as appropriate, and with a bit of other
setup these SDKs can be pushed directly to package managers like NPM, PyPI,
Packagist, NuGet, and Maven.
Once this is done, you can update API documentation on Bump.sh to include these
SDKs in the code examples, instead of the default of showing curl CLI examples,
or rudimentary code samples like using fetch() or other low-level HTTP code.

Learn more about SDK generation with Speakeasy.
API Catalog #
Another key part of API governance is discoverability, which usually takes the form of “API Catalogs”. Infinite awkward solutions have been employed in the past. API teams have bodged together infinite awkward solutions with miles of duct-tape, but Bump.sh makes this easy with Bump.sh Hubs.
Each API that has been added to Bump.sh’s hosted documentation can be grouped together into various Hubs, which could be for “Public” and “Internal” usage. Alternatively, Hubs could be used to group APIs by team or department.

Learn more about API discovery with Bump.sh Hubs.
Try it Now #
Seeing how an API works is the first step in an API consumers journey to using the API, and the second step is making some test requests to get a feel for how it works. Some people like to do this with code, so code samples will be a good start for them, especially if you have an SDL. Other people like to do this with interactive HTTP clients, like Postman.
Postman is able to import OpenAPI and create an API collection from it. You can manually do this step via the Postman interface, then pop a Run in Postman button into the Bump.sh API documentation to help API consumers find and use that collection in their Postman application.
Keeping it up-to-date as the API evolves via Postman’s Git syncing can be a lot more involved, and require an more expensive plan, but you can cobble a solution together using the Postman Pro API if you are feeling up for it.
To avoid spending the time or money, you can let API consumers experiment with an API directly from the Bump.sh API documentation using the built-in API Explorer.

Whatever you use for an API client, during the design phase when you have no real API to work with, you can point the API client to the mock server so people can still experiment with the API. Then when a sandbox or production server is available you can add that too.
servers:
- name: Mock Server
url: https://try.microcks.io/rest/Train+Travel+API/1.0.0
description: >
This is a mock server provided by Microcks, which allows you to try out the API without needing to set up your own server.
- name: Production
url: https://api.example.com
description: >
This is the production server for the Train Travel API, which is used to book train tickets and check schedules.
Summary #
The API Design first workflow is often considered to be “more work”, but it’s always inherently less work than the alternatives.
By investing the time to make OpenAPI early, treating it like code, then using it as a source of truth to reduce how much code, documentation, mocking, testing, and SDK generation the organization needs to throw manhours at, you can drastically improve the speed of API development. API governance becomes a much easier reality, and costly mistakes can be averted when avoidable production changes force clients to waste time changing things in their production environments.
Instead of throwing huge sums of money at one single SaaS platform which promises to handle every single step, you can piece together your own perfect workflow, with tooling that you control and the only centralization being your source code and your continuous integration of choice, be that GitHub Actions or anything else.